| Index | GPS-Radars | Freewares | Sharewares |
CACHE VENTOUSE TRUMA ZR80 - Modification 2026
MODIFICATION DE LA FABRICATION
D'UN CACHE VENTOUSE
ZR80
POUR CHAUDIERE TRUMA
Problème :
Après
3 ans d'utilisation
de ma première réalisation du cache ventouse ZR 80 réalisé fin
2022, celle-ci a été victime du temps et des derniers chocs thermiques de
ces derniers jours. Le cache ventouse de 2022 s'est fendu.
Au lieu de le réparer, j'ai modifié le fichier original en augmentant sensiblement
les épaisseurs, le type de
remplissage en trihexagonal sur l'impression 3D, en ajoutant des rayons
de raccord et en utilisant un fil PLA haute qualité.
Le temps d'impression
est d'environ 13 heures.
Si ce nouveau cache ventouse
"tient" encore 3 ou 4 ans c'est gagné !
PLA : Acide
polylactique, à base de protéine de lait et amidon de maïs. C'est un
bio-plastique très présent dans notre quotidien.
Inconvénient : Le PLA
est très sensible à l'humidité, ce qui pose problème en extérieur sur un
camping-car.
La solution est de peindre la pièce obtenue avec une
peinture sans solvant et ensuite de la vernir avec un vernis extérieur résistant
à l'eau.
J'ai donc appliqué 3 couches de peinture, puis 3 couches de vernis extérieur en
bombe.
Attention : Il existe plusieurs modèles de ce type de
cache ventouse.
Le modèle que j'ai redessiné poissède un diamètre extérieur de 110 mm, un
entraxe de vis de fixation de 95 mm et un diamètre du tube
intérieur de la cheminée de
50 mm. Les dimensions correspondent au cache ventouse ci-dessous.
Ci-dessous les différentes copies d'écran et photos de ma
nouvelle réalisation.
Modification avec SolidWorks du cache ventouse ZR80
de 2022
Plusieurs modifications ont été apportées :
Epaisseurs, formes, ajout de rayons pour éviter les amorces de cassure, dimensions
et formes coté cheminée, épaisseurs et hauteurs de texte, etc... Le PDF
3D permet de visualiser en détail toutes les formes avec rotations,
translations, dimensions de l'affichage, coupes, ...
Il faut utiliser au
minimum Adobe
Reader ou plus pour visionner les PDF 3D.
Modèle ZR80 2026 modifié - Avec texte en relief


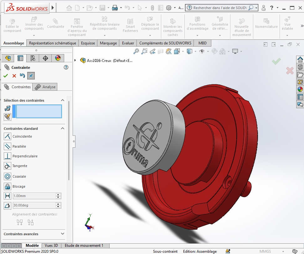
ZR80 2026 + Bouchon CI - Avec texte en Creux

ZR80 + Bouchon CI - Avec texte en Creux - Vue éclatée
PDF 3D
Voir également la conception au format PDF
3D.
Il faut
utiliser au
minimum Adobe Reader ou plus pour visionner les PDF 3D. (Coupe,
translations et rotations possibles des pièces 3D)
ZR80 Texte en relief

ZR80 Texte en creux
Télécharger les PDF 3D au format ZIP
>>ICI<<
Ensuite extraire le fichier ZIP dans un dossier
et ouvrir le fichier PDF3D avec un logiciel d'Adobe.
Impression 3D
Voici
les copies
d'écran
du logiciel Ultimaker Cura v5.11 pour la création des programmes
"gcode".
Vous pourrez voir quelques
paramètres d'impression utilisés. Environ 13 heures d'impression.



ZR80 2026 sans texte pour bouchon avec texte "CI"
Photos des réalisations en 2022 et 2026

Cache ventouse Truma 2023 peint

Cache ventouse Truma 2026 en sortie d'impression 3D avant ébavurage et peinture

ZR80 + Bouchon CI - Peint et verni

ZR80-Non peint - Non verni

|
Utilitaires Android gratuits DS-CCAR & DS-INCLCCAR
>>ICI<< |
|
Les POIs et informations GPS pour iGO Primo >>ICI<< |
|
Les bases de données Zones de Danger Radars France et Europe >>ICI<< |
Index du
site - Contact-E-mail - Contact coordonnées